SAMPIT – Polemik rekomendasi kerja sama antara koperasi dan BUMN kembali memunculkan pertanyaan mendasar mengenai batas kewenangan Ketua DPRD dalam mengeluarkan rekomendasi.
Di media sosial, isu ini ramai diperbincangkan. Beragam komentar warganet memenuhi kolom tanggapan pada sejumlah pemberitaan di berbagai platform digital. Salah satu pertanyaan yang mengemuka ialah bagaimana idealnya sebuah rekomendasi lahir di lembaga legislatif.
Polemik ini mencuat di tengah tudingan dugaan gratifikasi dan konflik kepentingan, serta tindak lanjut dari aksi demonstrasi yang dilakukan Tantara Lawung Adat Mandau Talawang terhadap Ketua DPRD Kotawaringin Timur (Kotim) belum lama ini.

Publik kini tidak hanya menyoroti substansi persoalan, tetapi juga proses terbitnya surat rekomendasi kepada Agrinas Palma Nusantara untuk bermitra dengan sejumlah koperasi kebun plasma.
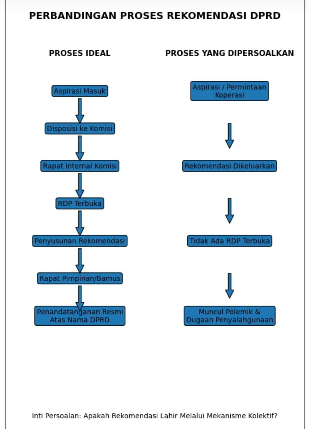
Secara hukum dan tata kelola, DPRD merupakan lembaga kolektif-kolegial. Artinya, keputusan resmi seharusnya lahir melalui mekanisme bersama, mulai dari rapat komisi, Rapat Dengar Pendapat (RDP), hingga rapat paripurna.
Ketua DPRD memang memiliki kewenangan administratif dan representatif. Namun, ia tidak berdiri sebagai lembaga tunggal yang dapat mengambil keputusan strategis tanpa melalui forum internal.
Jika sebuah rekomendasi dikeluarkan atas nama DPRD, pertanyaan mendasarnya adalah apakah rekomendasi tersebut lahir dari rapat resmi dan mekanisme yang sah.
Dalam konteks kerja sama bisnis dengan BUMN seperti Agrinas Palma Nusantara, DPRD pada prinsipnya tidak memiliki kewenangan memaksa perusahaan negara untuk bermitra dengan pihak tertentu.
Rekomendasi DPRD bersifat politis dan moral, bukan perintah hukum yang mengikat. Namun, dalam praktiknya, rekomendasi politik kerap menjadi legitimasi kuat dalam proses bisnis. Karena itu, proses pembentukannya menjadi krusial.
Polemik yang berkembang bukan semata menyangkut isi rekomendasi, melainkan dugaan bahwa surat tersebut terbit tanpa melalui mekanisme internal, seperti:
-
Tidak ada RDP
-
Tidak ada pembahasan fraksi
-
Tidak ada rapat komisi
-
Tidak ada keputusan kolektif
Apabila dugaan tersebut benar, maka yang dipersoalkan bukan hanya substansi keputusan, melainkan prosedur yang melandasinya. Dalam tata kelola pemerintahan, prosedur merupakan fondasi legitimasi.
Apabila rekomendasi tersebut kemudian dicabut atau diubah tanpa melalui rapat kembali, pertanyaan publik menjadi semakin tajam: apakah sejak awal surat itu merupakan keputusan lembaga atau hanya inisiatif personal?
Isu ini memperluas perdebatan dari sekadar kerja sama koperasi dan BUMN menjadi persoalan tata kelola dan akuntabilitas lembaga legislatif.
Dalam situasi seperti ini, transparansi menjadi kunci untuk meredam spekulasi. Publik mempertanyakan:
-
Apakah terdapat risalah rapat?
-
Apakah komisi terkait dilibatkan?
-
Apakah fraksi-fraksi mengetahui dan menyetujui?
Tanpa keterbukaan, ruang spekulasi akan terus melebar dan berpotensi menggerus kepercayaan publik terhadap lembaga. Ketua DPRD memiliki kewenangan untuk memimpin dan menandatangani keputusan lembaga. Namun, dalam sistem kolektif-kolegial, keputusan strategis seharusnya tidak lahir secara sepihak.
Apabila rekomendasi kerja sama bernilai besar diterbitkan tanpa mekanisme internal yang jelas, legitimasi kelembagaannya dapat dipertanyakan. Di titik inilah benang merah polemik ini bermula—bukan semata soal kerja sama, melainkan tentang prosedur, transparansi, dan tata kelola kewenangan. //
Ikuti Kaltengbicara.com di Google News untuk dapatkan informasi lainnya.














